Listen

Description

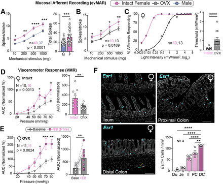
Audio. IBS news flash. Estrogen may turn up IBS pain

Research finds gut pain “amplifier” linked to female hormones.

IBS affects women far more often than men, and new research may help explain why.

A recent study found that the hormone estrogen can increase pain signaling in the gut.

More about IBS in women…

You are not alone.

Heather’s IBS Newsletter can’t continue without your support. Please become a paid subscriber.

P.S. If you have any questions or comments I'd love to hear them - just reply to this email to reach me directly. I am overwhelmed with emails but I try to answer everyone.

XOXO

Heather

Heather Van Vorous

Over 40 years dealing with IBS

Get full help for IBS here



Get full access to Heather's IBS Newsletter - Help for Irritable Bowel Syndrome at heathervanvorous.substack.com/subscribe