主播:浩仔 阳仔
姚明,一个名字,一座连接东西方的桥梁。但在他作为NBA状元风光无限的背后,却站着一个被误解为“叛徒”的身影——王治郅。
本期节目,我们将穿越回中国篮球走向世界的裂痕时代,揭开“姚王争霸”的尘封往事。您将听到:王治郅如何用他梦幻的舞步,成为姚明职业生涯初期无法逾越的大山;又为何从“国家英雄”一夜之间沦为“体制叛徒”,险些万劫不复。而姚明,又如何戴着“国家形象”的沉重枷锁,在NBA的赛场上跳出最华丽的舞蹈,他的成功之路,每一步都踩在王治郅探路的脚印之上。
这不仅是一部关于篮球的史诗,更是一曲在个人梦想与家国重任的夹缝中,关于牺牲、担当与救赎的悲壮交响。
👁️【内幕揭秘】“叛徒”的真相: 深度还原王治郅“叛逃事件”始末,讲述他为何拒绝回国、如何从英雄变成“国家罪人”,以及最终那场迟来四年的含泪道歉。
👑【王朝阴影】被碾压的姚明: 揭露CBA“姚王争霸”的真相——姚明如何被王治郅常年压制、活在阴影之下,以及他亲口承认“没有王治郅,就没有今天的我”的深层原因。
👤【体制博弈】姚明的“卖身契”: 爆料姚明登陆NBA背后不为人知的政治博弈与经济代价,包括传说中的“50%收入上缴”和“必须为国效力”的沉重协议。
⛹️♂️【破冰之战】硬刚奥尼尔: 重现首次“姚鲨对决”的经典场面,看菜鸟姚明如何连续三次封盖“大鲨鱼”,一战赢得对手尊重,以及巴克利为何被迫亲吻驴屁股。
🤦🏼♂️【时代悲歌】改革者的宿命: 探讨姚明与王治郅退役后的深刻联结——王治郅如何用沉默的扎根完成救赎,姚明又如何以篮协主席身份,用改革清算他们那一代人的“历史旧账”。
——
时间轴
01:32节目开始
02:36开篇-时代的重负
05:24姚明-状元出世
07:45对决-姚王大战
19:30叛徒?荣耀?
36:47姚明 - 在嘲笑中破冰
51:10巅峰 - 在世界树立标杆
58:10重量 - 永不停止的征途
1:07:50姚明和王治郅对中国篮球的意义
1:10:40片尾曲:《斗牛》
——

2002年状元姚明

姚明被选中后并不轻松的表情

姚明四岁一米三,八岁就长到了一米七

解放军王治郅

王治郅军训姚明

追风少年王治郅

大郅

战神刘玉栋、小李飞刀李楠、拼命三郎张劲松、追风少年范斌,王治郅人称八一五虎上将

被达拉斯小牛队选中登上NBA的王治郅

81192战斗机事件

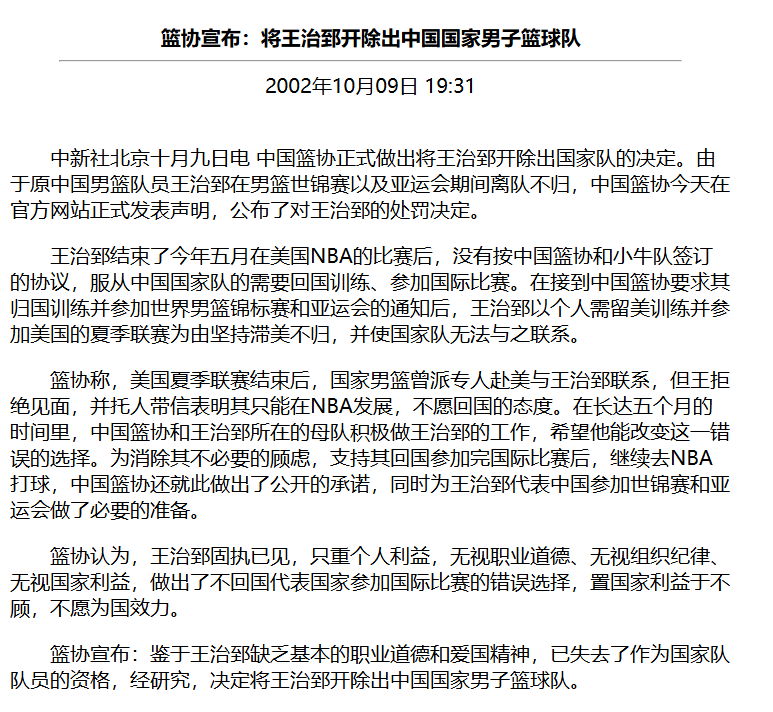
篮协开除王治郅的新闻

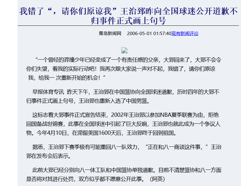
王治郅2006年归国道歉新闻

信神信鬼信兰成,谢天谢地谢亚龙

新秀火箭姚明

巴克利亲驴

大鲨鱼奥尼尔

大鲨鱼奥尼尔的压迫感

奥尼尔曾两次在比赛中把篮球架给扣塌

湖人大鲨鱼

三连冠三个FMVP

姚鲨对决

姚鲨对决

姚明大帽奥尼尔

2003年亚特兰大全明星赛首发中锋-姚明


让人期待的姚麦组合

姚明受伤

姚明受伤

最后一排学习的姚明

毕业的姚明

姚主席

王治郅教练

2019年男篮世界杯中国男篮对波兰队最后的失误

大考失利

谁承担责任?姚明:我!

篮球之路的不易

中国德比
————
主要参考资料:
《姚明年》纪录片/2004
《筑梦者·CHANGE》纪录片/2017
《姚明传》杨毅/2011
《姚明之路》肖春飞/上海财经大学出版社/2003
《我的世界我的梦》姚明/长江文艺出版社/2004
《致郅》李阳/2015/机械工业出版社
技术顾问:秘塔、DeepSeek等
——
片头曲:《致爱》