本周跟大家分享的是《以日为鉴:衰退时代生存指南》,作者是分析师boden。
这本书非常火。在微信读书,有超过30万人读过,打出了78.2%的推荐值,在各种推荐榜单上反复出现。
关于这本书,赞誉很多,批评也很多。有人说它是“答案之书”“预言之书”,只要看了这本书,你就能知道未来中国三十年将要发生哪些事,你就能逢凶化吉不踩坑。也有人说它是“恶意曲解”,通篇的阴阳怪气,观点大于事实,在很多细节的地方还故意忽略了一些相悖的事实。
说说我的观点。
我觉得这本书不错,值得一读。如果你对日本社会“失去的三十年”以及就业冰河期一代感兴趣,希望找到一本文字流畅、观点鲜明的书,快速了解自己可能对哪些话题更感兴趣,可以深入思考的,那么这本书当然应该读一读。
当然,我并不认为“出海”真的是出路,甚至是唯一的出路;以及,作者关于学历贬值、考公热潮的观点,我也持保留意见。我始终认为,宏观层次的社会变迁趋势,与微观层次的个人策略选择,是不可通约的,也是不可以直接套用的。这一点,是我理解很多问题的底层逻辑。所以,当我们知道了学历贬值、文凭通胀的宏观趋势之后,是否意味着“学历越高、混得越惨”?是否意味着千万别读研,能劝一个是一个?
显然,我是不同意的。
这期节目与以往可能不太一样,转述作者观点的部分篇幅少一些,围绕观点延伸讨论的部分篇幅多一些。本期节目你将听到——
【本期节目提到的数据】

全球主要国家(地区)各级高等学历的工资溢价趋势(1961-2024年)
王思宇,刘进,吕文晶.智能时代读书还能否改变命运?——历次工业革命中教育回报体系演化与智能时代文凭溢价测算[J].中国远程教育,2025,45(10):3-31.DOI:10.13541/j.cnki.chinade.2025.10.005.

【写在结尾】
宏大的历史叙事可以给到我们启示却很难有具体的、个体的生存指南,在这方面我更认同经济学家付鹏的观点,他的观点是,在衰退的时期,我们要低估自己赚钱的能力、降低杠杆、增加现金流,增配保险、抵御风险。
越是在这样的时期,增配保险的价值就越大,因为向上去赚更多钱难度是比较大的,一旦遇到极端风险的话,下限会变得很低很低,更需要保险来兜底,帮助我们去对冲重大的、非对称的风险。
越年轻的朋友,配置的优势会越大,因为20多、30岁的时候身体状况较好,没有那么多毛病,容易通过健康告知从而买上,另外就是年轻本身就是成本洼地,一样的保障,年龄越小价格会越便宜。
根据我自己配置的经验,早点保上自己也更安心些,毕竟风险是没法预测的。与其听天由命,不如早做准备、对抗焦虑。
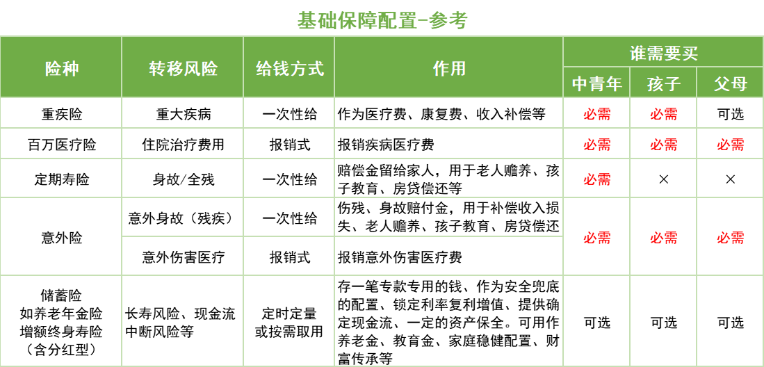
一套完整的保障方案,包含重疾险、百万医疗险、意外险和定期寿险。不同类型产品对应的风险不同,有各自的特点和作用。所以,我们需要一个保险产品的组合
在我自己配置保险产品的过程中,破除了一个很大的偏见,就是我原来以为“保险产品都很贵”,“保额越高一定保费越贵”。实际上,医疗险、意外险也好,定期寿险也好,大部分产品每年的保费都在几百元、一千多元的水平,可能比看一次病的花销还要少。 更重要的是,这笔钱,买到的不仅是保险产品,而且是一种对冲风险与焦虑情绪的笃定感。


如果你对上述提及的任何险种感兴趣,或者想了解怎么配置保险,可以点击🔗预约链接咨询,免费预约专业的保险顾问,根据你的需求量身定制保险方案及详细沟通。
如果直接咨询感觉有点压力,也没关系,可以加我们的保险小助手进【轻刀快马保险分享交流群】学习和了解一下,我也在这个群里。像同龄人有哪些保险配置需求,比如在配置保险产品的过程中需要考虑哪些维度、年底了怎么为自己和父母做新一年的保障规划等都可以交流,欢迎添加我们的保险小助手(可直接加微信:baoxianxzl,或扫描下方二维码),备注「轻刀快马」即可加入听友专属的保险分享交流群,期待你的加入!
