Listen

Description

BUFFALO, NY – October 8, 2025 – A new #research paper was #published in Volume 16 of Oncotarget on October 6, 2025, titled “ACTM-838, a novel systemically delivered bacterial immunotherapy that enriches in solid tumors and delivers IL-15/IL-15Rα and STING payloads to engage innate and adaptive immunity in the TME and enable a durable anti-tumor immune response.”

In this study, led by first author Kyle R. Cron and corresponding author Akshata R. Udyavar, researchers from Actym Therapeutics developed a new form of bacterial immunotherapy called ACTM-838. This treatment safely delivers immune-activating proteins directly to solid tumors. The approach may offer a new option for cancer patients whose solid tumors are resistant to current immunotherapies.

Solid tumors often suppress the immune system, making it difficult for treatments like immune checkpoint inhibitors to work effectively. ACTM-838 was designed to overcome this challenge by targeting phagocytic immune cells within the tumor microenvironment (TME). Once inside the tumor, the therapy delivers two immune-stimulating components: IL-15/IL-15Rα and a modified version of STING. Both are known to activate the body’s innate and adaptive immune responses. This combination of immune-stimulating proteins helps shift the TME from immune-suppressive to immune-permissive, enabling the body’s natural defenses to fight the cancer.

“STACT is a modular, genetically engineered live attenuated S. Typhimurium bacterial platform that enables tissue-specific localization and cell-targeted delivery of large, multiplexed payloads via systemic administration.”

The study highlights how ACTM-838, built on a specially modified strain of Salmonella Typhimurium, safely targets tumors and avoids healthy tissue after intravenous injection. This targeted delivery reduces the risk of side effects while ensuring the immune-boosting agents reach their intended location. Importantly, ACTM-838 also showed significantly reduced inflammatory toxicity compared to its parent bacterial strain, which had previously presented challenges in clinical use.

In preclinical tests, ACTM-838 shrank tumors and prevented their recurrence after treatment. Mice that were cured of tumors resisted re-injection with cancer cells, suggesting the development of long-lasting immune memory. The therapy also showed strong synergy with anti-PD1 drugs, a widely used class of cancer treatments, further improving outcomes in both treatment-resistant and responsive tumor models.

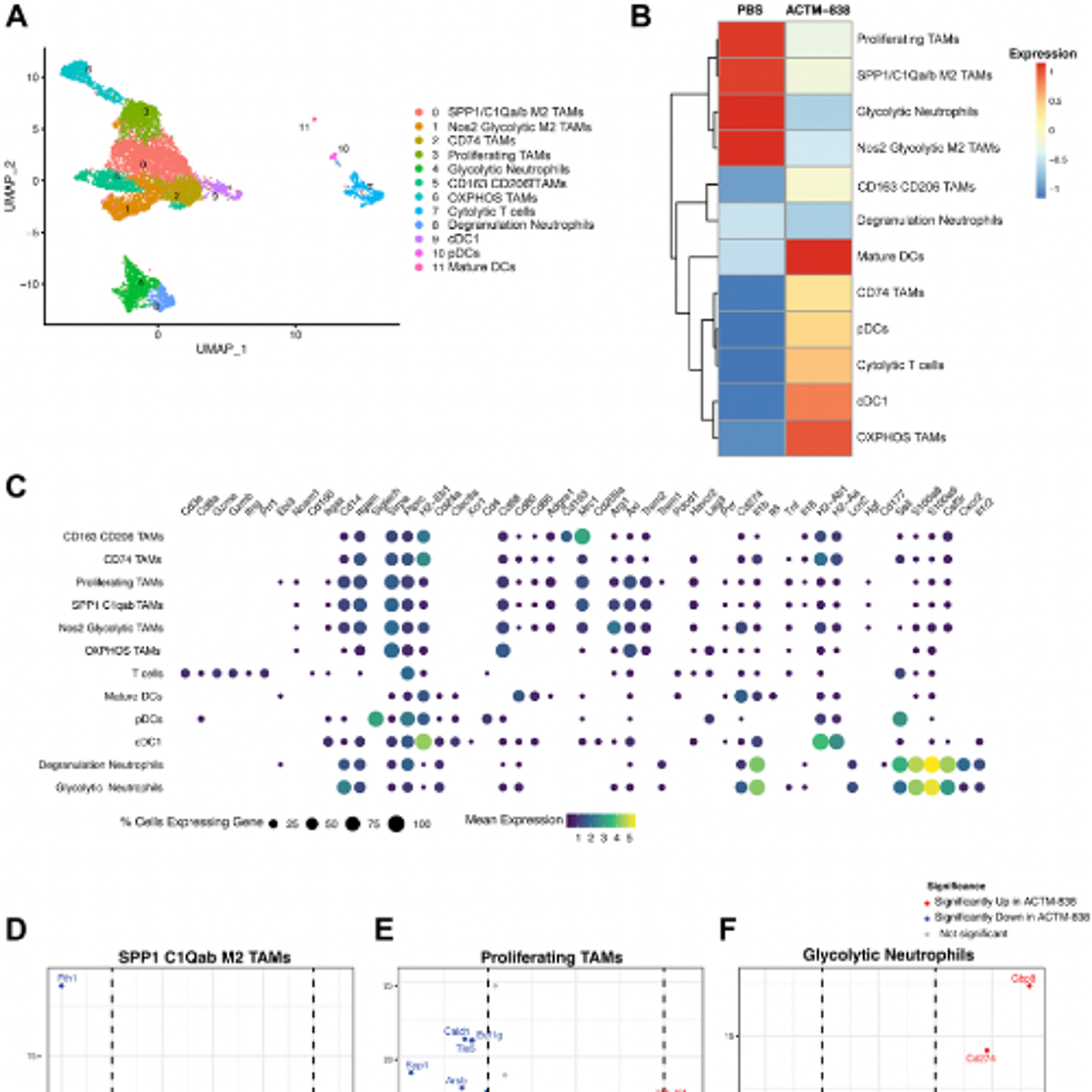
Researchers also found that ACTM-838 changed the composition of immune cells within the tumor. It increased beneficial cells like cytotoxic T-cells and antigen-presenting macrophages, while reducing suppressive cell types such as regulatory T-cells and exhausted T-cells. These effects were confirmed through genetic analysis and cellular studies, pointing to a broad and coordinated immune response.

This study offers proof-of-concept that live bacterial therapy can safely and effectively deliver gene-based immune modulators directly to tumors. With ACTM-838 now being tested in a Phase I clinical trial, the findings offer a new direction for cancer treatment strategies that activate the body’s own immune system, particularly in difficult-to-treat cases where other therapies fail.

DOI - https://doi.org/10.18632/oncotarget.28769

Correspondence to - Akshata R. Udyavar - akshata.udyavar@pfizer.com

Abstract video - https://www.youtube.com/watch?v=fr5OR3tvC_I

Facebook - https://www.facebook.com/Oncotarget/
X - https://twitter.com/oncotarget
Instagram - https://www.instagram.com/oncotargetjrnl/
YouTube - https://www.youtube.com/@OncotargetJournal
LinkedIn - https://www.linkedin.com/company/oncotarget
Pinterest - https://www.pinterest.com/oncotarget/
Reddit - https://www.reddit.com/user/Oncotarget/
Spotify - https://open.spotify.com/show/0gRwT6BqYWJzxzmjPJwtVh

MEDIA@IMPACTJOURNALS.COM