Listen

Description

BUFFALO, NY- May 14, 2024 – A new research paper was published in Aging (listed by MEDLINE/PubMed as "Aging (Albany NY)" and "Aging-US" by Web of Science) Volume 16, Issue 8, entitled, “Characterization of age-associated gene expression changes in mouse sweat glands.”

Evaporation of sweat on the skin surface is the major mechanism for dissipating heat in humans. The secretory capacity of sweat glands (SWGs) declines during aging, leading to heat intolerance in the elderly, but the mechanisms responsible for this decline are poorly understood. In this new study, researchers Alexandra G. Zonnefeld, Chang-Yi Cui, Dimitrios Tsitsipatis, Yulan Piao, Jinshui Fan, Krystyna Mazan-Mamczarz, Yutong Xue, Fred E. Indig, Supriyo De, and Myriam Gorospe from the National Institutes of Health’s National Institute on Aging investigated the molecular changes accompanying SWG aging in mice, where sweat tests confirmed a significant reduction of active SWGs in old mice relative to young mice.

“We first identified SWG-enriched mRNAs by comparing the skin transcriptome of Eda mutant Tabby male mice, which lack SWGs, with that of wild-type control mice by RNA-sequencing analysis.”

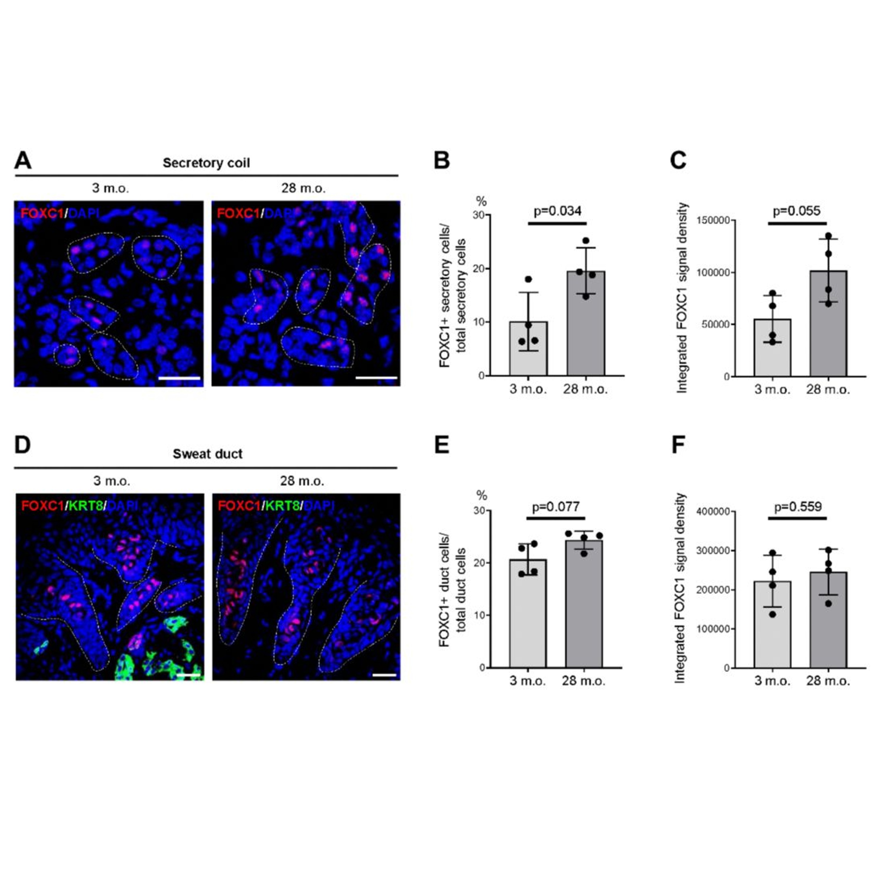
This comparison revealed 171 mRNAs enriched in SWGs, including 47 mRNAs encoding ‘core secretory’ proteins such as transcription factors, ion channels, ion transporters, and trans-synaptic signaling proteins. Among these, 28 SWG-enriched mRNAs showed significantly altered abundance in the aged male footpad skin, and 11 of them, including Foxa1, Best2, Chrm3, and Foxc1 mRNAs, were found in the ‘core secretory’ category. Consistent with the changes in mRNA expression levels, immunohistology revealed that higher numbers of secretory cells from old SWGs express the transcription factor FOXC1, the protein product of Foxc1 mRNA.

“In sum, our study identified mRNAs enriched in SWGs, including those that encode core secretory proteins, and altered abundance of these mRNAs and proteins with aging in mouse SWGs.”

DOI - https://doi.org/10.18632/aging.205776

Corresponding authors - Chang-Yi Cui - cuic@mail.nih.gov, and Myriam Gorospe - gorospem@grc.nia.nih.gov

Author interview - https://www.youtube.com/watch?v=7A_TREuSv54

Video abstract - https://www.youtube.com/watch?v=yJEphCaMhK8

Sign up for free Altmetric alerts about this article -
https://aging.altmetric.com/details/email_updates?id=10.18632%2Faging.205776

Subscribe for free publication alerts from Aging - https://www.aging-us.com/subscribe-to-toc-alerts

Keywords - aging, FOXA1, BEST2, FOXC1, ectodysplasin/Eda, Tabby

About Aging-US

Aging publishes research papers in all fields of aging research including but not limited, aging from yeast to mammals, cellular senescence, age-related diseases such as cancer and Alzheimer’s diseases and their prevention and treatment, anti-aging strategies and drug development and especially the role of signal transduction pathways such as mTOR in aging and potential approaches to modulate these signaling pathways to extend lifespan. The journal aims to promote treatment of age-related diseases by slowing down aging, validation of anti-aging drugs by treating age-related diseases, prevention of cancer by inhibiting aging. Cancer and COVID-19 are age-related diseases.

Please visit our website at https://www.Aging-US.com​​ and connect with us:

SoundCloud - https://soundcloud.com/Aging-Us
Facebook - https://www.facebook.com/AgingUS/
X - https://twitter.com/AgingJrnl
Instagram - https://www.instagram.com/agingjrnl/
YouTube - https://www.youtube.com/@AgingJournal
LinkedIn - https://www.linkedin.com/company/aging/
Pinterest - https://www.pinterest.com/AgingUS/

MEDIA@IMPACTJOURNALS.COM