Listen

Description

In 2021, researchers from Harvard University and the Broad Institute wrote a theory article that was published in Aging’s Volume 13, Issue 12, and entitled, “Shifting epigenetic contexts influence regulatory variation and disease risk.” The authors described common epigenetic trends throughout human growth, development, and aging. They also aimed to show how changing epigenetic contexts may influence the behavior of evolutionary forces and risk of genetic disease.

FETAL TO ADULT EPIGENETIC SHIFTS
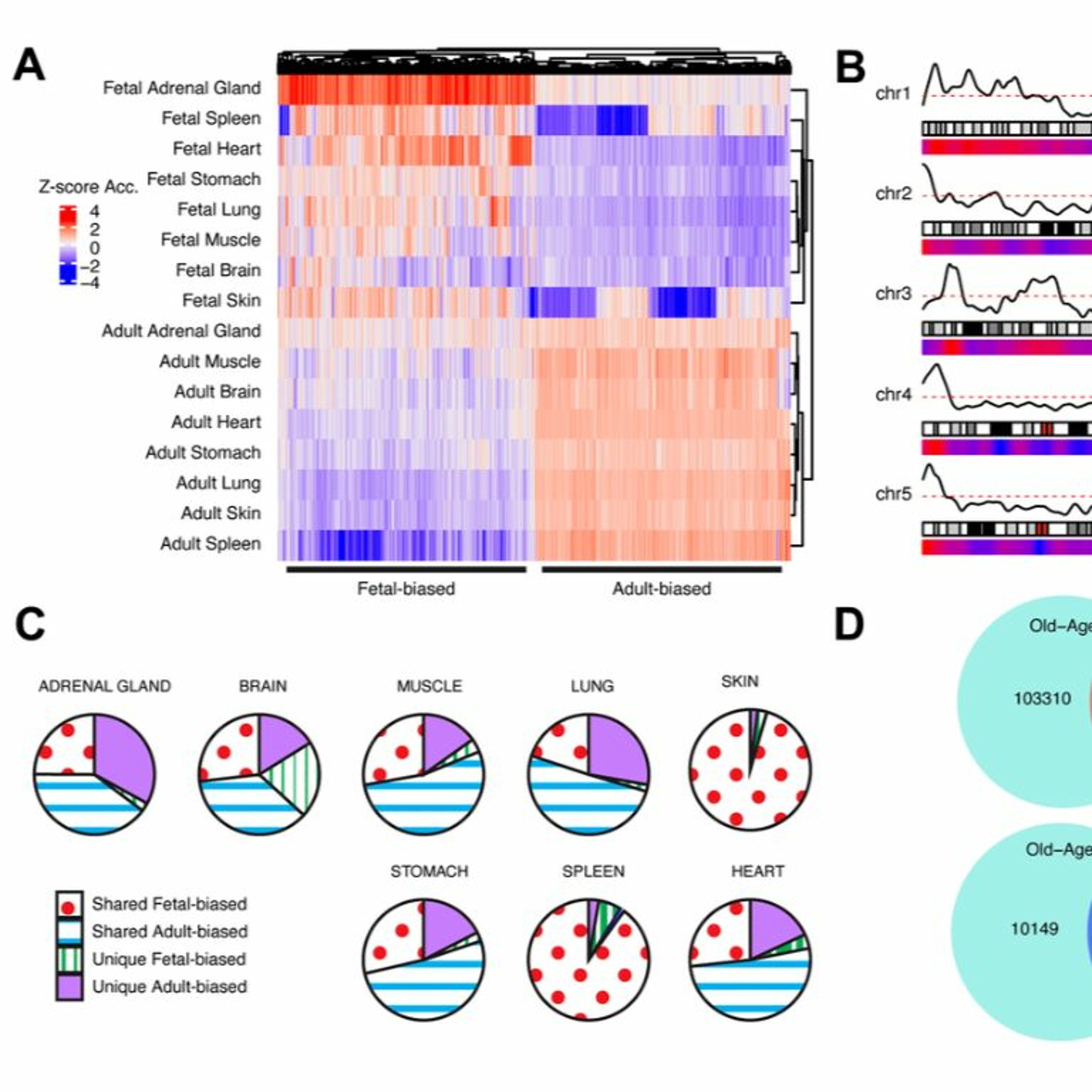
The researchers point out that in order to better understand the contribution of epigenetic changes to disease and aging, it is important to understand the developmental changes that occur between fetal and adult tissues, and their interaction with epigenetic aging.

“Furthermore, these fetal to adult epigenetic shifts can be compounded by additional modifications through aging-associated epigenetic changes.”

Characterizing these epigenetic trends and examining their potential interaction with later-in-life epigenetic aging were main goals of this study. In order to do this, the researchers defined genomic regions where, over the course of development and aging, chromatin accessibility consistently shifts. Chromatin can be broadly classified in either of two epigenetic states: activating or repressing modifications. These states refer to chromatin accessibility and the increased or decreased ability of DNA to access gene-regulatory machinery, such as transcription factors. The authors note that they used an accessibility-based definition of epigenetic context, and that there are other marks of epigenetic changes (e.g. methylation, and etc.) that are not captured by this definition.

“Epigenetic marks established during development can persist into adulthood, but they do so in the context of shifts in epigenetic states as tissues transition into their adult forms and functions.”
Read the full blog post: https://www.impactjournals.com/journals/blog/aging/trending-with-impact-epigenetic-shifts-aging-and-disease/

Sign up for free Altmetric alerts about this theory article - https://oncotarget.altmetric.com/details/email_updates?id=10.18632%2Foncotarget.203194

DOI - https://doi.org/10.18632/aging.203194

Full text - https://www.aging-us.com/article/203194/text

Correspondence to: Terence D. Capellini email: tcapellini@fas.harvard.edu

Keywords: development, evolution, GWAS, disease, aging

About Aging

Launched in 2009, Aging publishes papers of general interest and biological significance in all fields of aging research and age-related diseases, including cancer—and now, with a special focus on COVID-19 vulnerability as an age-dependent syndrome. Topics in Aging go beyond traditional gerontology, including, but not limited to, cellular and molecular biology, human age-related diseases, pathology in model organisms, signal transduction pathways (e.g., p53, sirtuins, and PI-3K/AKT/mTOR, among others), and approaches to modulating these signaling pathways.

Please visit our website at http://www.Aging-US.com​​ or connect with us on:

Twitter - https://twitter.com/AgingJrnl​
Facebook - https://www.facebook.com/AgingUS/​
SoundCloud - https://soundcloud.com/aging-us​
YouTube - https://www.youtube.com/agingus​
LinkedIn - https://www.linkedin.com/company/aging​

Aging is published by Impact Journals, LLC please visit http://www.ImpactJournals.com​​ or connect with @ImpactJrnls

Media Contact
18009220957
MEDIA@IMPACTJOURNALS.COM