Listen

Description

A new research paper was published in Aging (Aging-US) Volume 15, Issue 14, entitled, “Inhibiting NLRP3 signaling in aging podocytes improves their life- and health-span.”

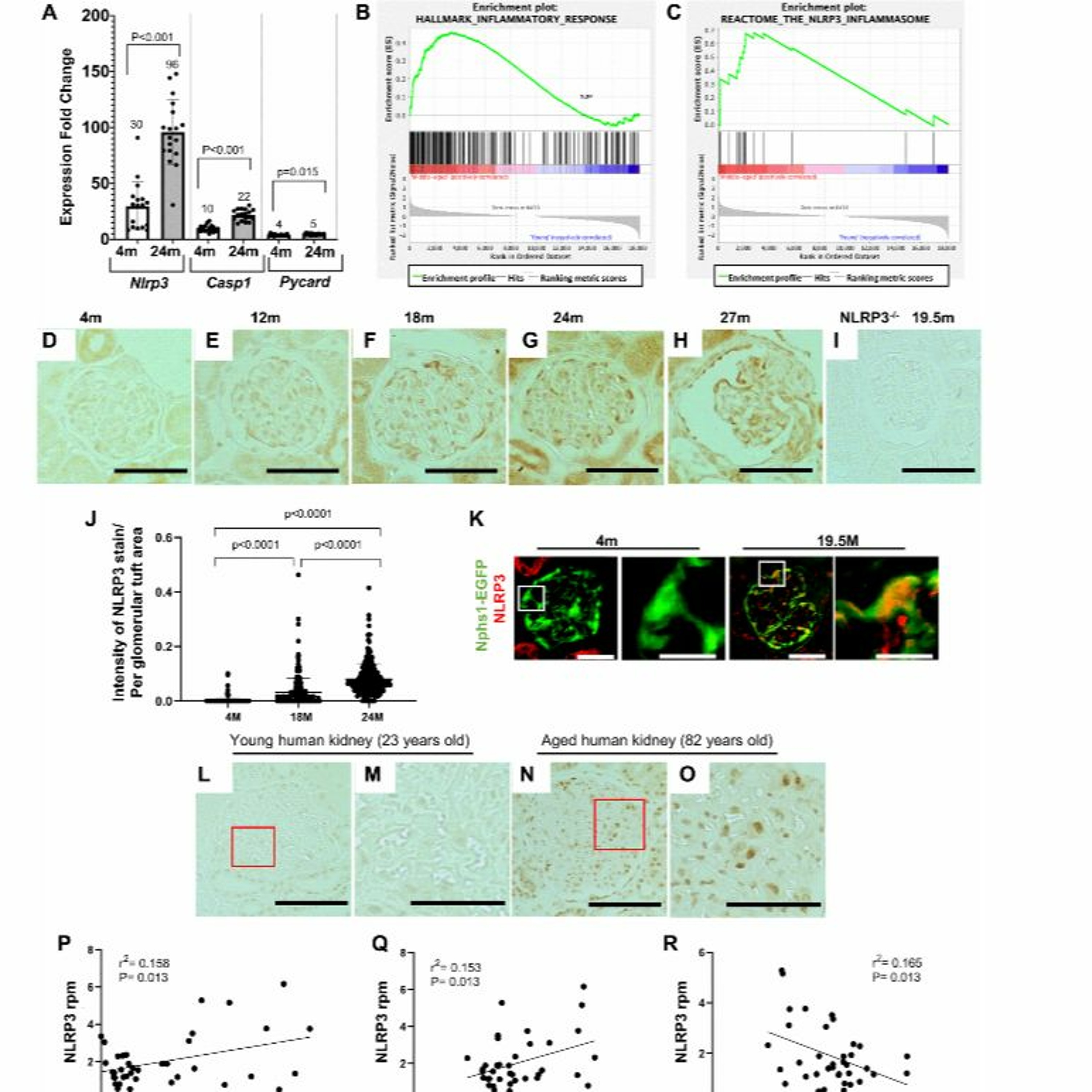
The decrease in the podocyte’s lifespan and health-span that typify healthy kidney aging cause a decrease in their normal structure, physiology and function. The ability to halt and even reverse these changes becomes clinically relevant when disease is superimposed on an aged kidney. NLRP3 [nod-like receptor protein 3] expression is increased in podocytes of mice with advanced age and contributes to their damage.

“However, the functional consequence of increased levels of NLRP3 in aged podocytes is unknown.”

In this new study, researchers Natalya Kaverina, R. Allen Schweickart, Gek Cher Chan, Joseph C. Maggiore, Diana G. Eng, Yuting Zeng, Sierra R. McKinzie, Hannah S. Perry, Adilijiang Ali, Christopher O’Connor, Beatriz Maria Veloso Pereira, Ashleigh B. Theberge, Joshua C. Vaughan, Carol J. Loretz, Anthony Chang, Neil A. Hukriede, Markus Bitzer, Jeffrey W. Pippin, Oliver Wessely, and Stuart J. Shankland from the University of Washington, Cleveland Clinic Foundation, National University Hospital Singapore, University of Pittsburgh, University of Michigan, and the University of Chicago hypothesized that reducing NLRP3 signaling earlier at middle-age improves overall podocyte health and slows down healthy podocyte aging in mice.

“To this end, we performed a comprehensive analysis of inflammasome signaling including pharmacological and genetic NLRP3 loss-of-function approaches.”

RNA-sequencing of podocytes from middle-aged mice showed an inflammatory phenotype with increases in the NLRP3 inflammasome, signaling for IL2/Stat5, IL6 and TNF, interferon gamma response, allograft rejection and complement, consistent with inflammaging. Furthermore, injury-induced NLRP3 signaling in podocytes was further augmented in aged mice compared to young ones. The NLRP3 inflammasome (NLRP3, Caspase-1, IL1β IL-18) was also increased in podocytes of middle-aged humans.

Higher transcript expression for NLRP3 in human glomeruli was accompanied by reduced podocyte density and increased global glomerulosclerosis and glomerular volume. Pharmacological inhibition of NLRP3 with MCC950, or gene deletion, reduced podocyte senescence and the genes typifying aging in middle-aged mice, which was accompanied by an improved podocyte lifespan and health-span. Moreover, modeling the injury-dependent increase in NLRP3 signaling in human kidney organoids confirmed the anti-senescence effect of MC9950. Finally, NLRP3 also impacted liver aging.

“In summary, our results demonstrate for the first time that aging podocytes acquire an inflammatory phenotype, which include the NLRP3 inflammasome and which is consistent with inflammaging.”

DOI - https://doi.org/10.18632/aging.204897

Corresponding authors - Oliver Wessely - wesselo@ccf.org, and Stuart J. Shankland - stuartjs@uw.edu

Keywords - aging, kidney, podocyte, NLRP3 inflammasome, reporter

About Aging-US

Launched in 2009, Aging-US publishes papers of general interest and biological significance in all fields of aging research and age-related diseases, including cancer—and now, with a special focus on COVID-19 vulnerability as an age-dependent syndrome. Topics in Aging-US go beyond traditional gerontology, including, but not limited to, cellular and molecular biology, human age-related diseases, pathology in model organisms, signal transduction pathways (e.g., p53, sirtuins, and PI-3K/AKT/mTOR, among others), and approaches to modulating these signaling pathways.

Visit our website at https://www.Aging-US.com​​ and connect with us:

Facebook - https://www.facebook.com/AgingUS/
Twitter - https://twitter.com/AgingJrnl
Instagram - https://www.instagram.com/agingjrnl/
YouTube - https://www.youtube.com/@AgingJournal
LinkedIn - https://www.linkedin.com/company/aging/

For media inquiries, please contact: MEDIA@IMPACTJOURNALS.COM