Listen

Description

A new research paper was published in Aging (Aging-US) Volume 15, Issue 5, entitled, “Senescence-associated exosomes transfer miRNA-induced fibrosis to neighboring cells.”

Radiation-induced fibrosis is a common side effect of radiotherapy, which is the most common treatment for cancer. However, radiation also causes p53-mediated cell cycle arrest, prolonged expression of p21, and the development of senescence in normal cells that reside in irradiated tissues. Bone marrow-derived mesenchymal stem cells (MSCs) accumulate in primary tumor sites because of their natural tropism for inflammatory and fibrotic tissues.

MSCs are extremely sensitive to low doses of ionizing radiation and acquire senescence as a result of bystander radiation effects. Senescent cells remain metabolically active but develop a potent senescence-associated secretory phenotype (SASP) that correlates to hyperactive secretion of cytokines, pro-fibrotic growth factors, and exosomes (EXOs).

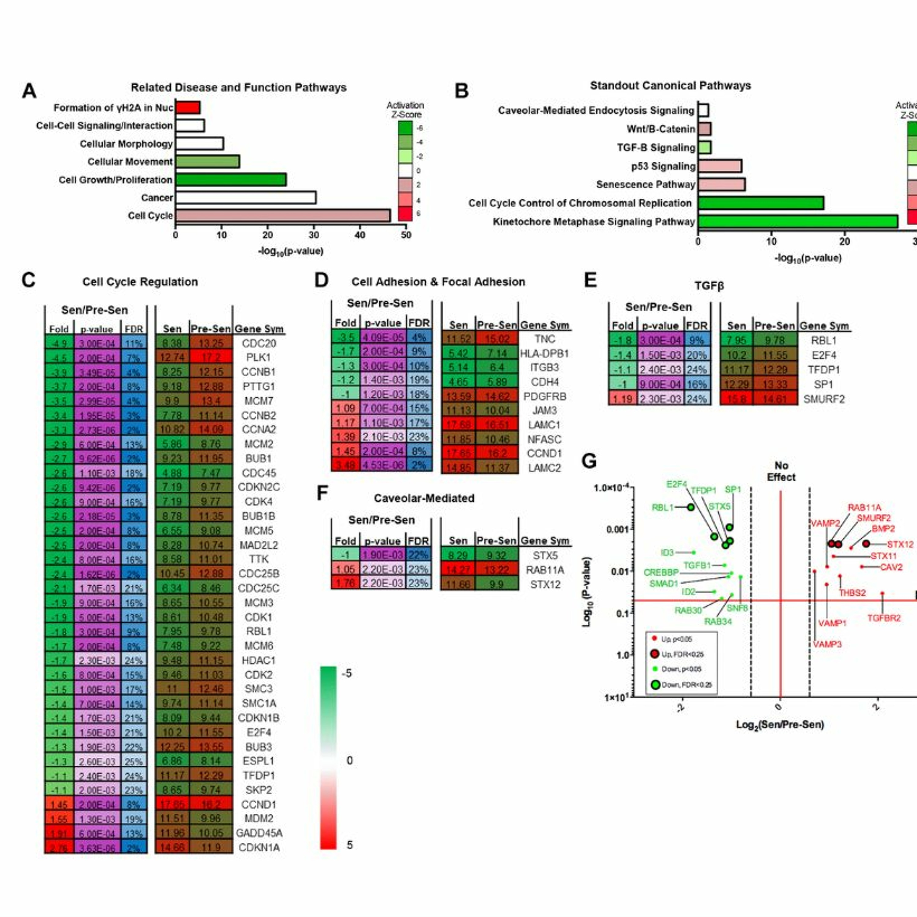
Integrative pathway analysis has highlighted that radiation-induced senescence significantly enriched cell-cycle, extracellular matrix, transforming growth factor-β (TGF-β) signaling, and vesicle-mediated transport genes in MSCs. EXOs are cell-secreted nanovesicles (a subclass of small extracellular vesicles) that contain biomaterials—proteins, RNAs, microRNAs (miRNAs)—that are critical in cell-cell communication. miRNA content analysis of secreted EXOs further revealed that radiation-induced senescence uniquely altered miRNA profiles.

“In fact, several of the standout miRNAs directly targeted TGF-β or downstream genes.”

In this new study, researchers Amy H. Lee, Deepraj Ghosh, Ivy L. Koh, and Michelle R. Dawson from Brown University further treated normal MSCs with senescence-associated EXOs (SA-EXOs) to examine bystander effects of radiation-induced senescence.

The researchers found that these modulated genes were related to TGF-β pathway and elevated both alpha smooth muscle actin (protein increased in senescent, activated cells) and Ki-67 (proliferative marker) expression in SA-EXO treated MSCs compared to untreated MSCs. They revealed that SA-EXOs possess unique miRNA content that influence myofibroblast phenotypes via TGF-β pathway activation. This highlights that SA-EXOs are potent SASP factors that play a large role in cancer-related fibrosis.

“Our integrated omics and EXO microarray analyses show that senescent MSCs possess differential transcriptional genes and secrete vesicles that contain unique post-transcriptional cargo. We subsequently demonstrated that these EXO miRNAs can play important roles in cell-cell communication during disease progression.”

Paper: DOI: https://doi.org/10.18632/aging.204539

Corresponding Author: Michelle R. Dawson - michelle_dawson@brown.edu

Keywords: radiation-induced senescence, exosomes (EXOs), microRNA (miRNA), transforming growth factor-β (TGF-β), mesenchymal stem cells (MSCs)

About Aging-US

Launched in 2009, Aging-US publishes papers of general interest and biological significance in all fields of aging research and age-related diseases, including cancer—and now, with a special focus on COVID-19 vulnerability as an age-dependent syndrome. Topics in Aging-US go beyond traditional gerontology, including, but not limited to, cellular and molecular biology, human age-related diseases, pathology in model organisms, signal transduction pathways (e.g., p53, sirtuins, and PI-3K/AKT/mTOR, among others), and approaches to modulating these signaling pathways.

Please visit our website at https://www.Aging-US.com​​ and connect with us:

SoundCloud - https://soundcloud.com/Aging-Us
Facebook - https://www.facebook.com/AgingUS/
Twitter - https://twitter.com/AgingJrnl
Instagram - https://www.instagram.com/agingjrnl/
YouTube - https://www.youtube.com/@AgingJournal
LinkedIn - https://www.linkedin.com/company/aging/
Pinterest - https://www.pinterest.com/AgingUS/

Media Contact
18009220957
MEDIA@IMPACTJOURNALS.COM