podcast
details
.com
Print
Share
Look for any podcast host, guest or anyone
Search
Showing episodes and shows of
Carrie Clendening
Shows
Follow the Power
The Ranked Choice Voting Gambit - Why Extremists Fear Ranked Ballots
The Math That Terrifies Ideological PACsLet me show you the one reform that makes professional political operatives lose sleep: ranked-choice voting in open primaries. Not because it’s some democracy-saving miracle cure—it’s not. But because it fundamentally breaks the mathematical model that ideological PACs have perfected.Here’s the dirty secret: In closed primaries with low turnout, you need about 6-8% of eligible voters to win. That’s it. Six percent. That’s not democracy; that’s a rounding error with legislative power.Ideological PACs have weaponized this math. They know exactly h...
2025-11-22
11 min
Follow the Power
Cleta Mitchell and Mac Warner: A Case Study in Conservative Partnership Institute‘s State Election Takeover Strategy
Cleta Mitchell, the Trump attorney who participated in the notorious January 2, 2021 Georgia phone call, has built a nationwide election infrastructure that transforms election denialism into tangible policy changes through carefully cultivated relationships with state officials like West Virginia Secretary of State Mac Warner. Their partnership exemplifies how the Conservative Partnership Institute creates "parallel governing infrastructure" that coordinates national strategy with state implementation, turning fringe conspiracy theories about voter fraud into coordinated multi-state campaigns that fundamentally weaken election administration. Mitchell provides the national platform, training materials, legal expertise, and coordination network, while Warner delivers the state-level authority to implement withdrawals...
2025-11-20
44 min
Follow the Power
The PAC Problem: How Ideological Kingmakers Took Over Primaries
Let me tell you how democracy actually dies. Not with jackboots and manifestos. With spreadsheets and Super PACs.You want to know why your congressman sounds like he’s reading from a script written by someone who’s never set foot in your district? Because he essentially is. The script’s authors are sitting in D.C. offices funded by billionaires you’ve never heard of, running ideological PACs that have turned primaries into auction houses where democracy goes to the highest bidder.Here’s what nobody tells you about modern American politics: The general election i...
2025-11-19
11 min
Follow the Power
How West Virginia Policy Actually Gets Made and Why Understanding this Machinery Matters
Season 1Article 1 - Welcome To Permanent Campaign ModeArticle 2 - THE PLAYBOOK: A Torrent of PropagandaArticle 3 - The PAC Problem: How Ideological Kingmakers Took Over PrimariesArticle 4 - How West Virginia Policy Actually Gets Made and Why Understanding this Machinery MattersArticle 5: Cleta Mitchell and Mac Warner: A Case Study in Conservative Partnership Institute‘s State Election Takeover StrategyWest Virginia has become the most visible example of this system in America. Here’s what you need to understand: West Virginia’s government doesn’t look like it’...
2025-11-19
25 min
Follow the Power
WELCOME TO PERMANENT CAMPAIGN MODE
Season 1Article 1 - Welcome To Permanent Campaign ModeArticle 2 - THE PLAYBOOK: A Torrent of PropagandaArticle 3 - The PAC Problem: How Ideological Kingmakers Took Over PrimariesArticle 4 - How West Virginia Policy Actually Gets Made and Why Understanding this Machinery MattersArticle 5: Cleta Mitchell and Mac Warner: A Case Study in Conservative Partnership Institute‘s State Election Takeover StrategyThe System That Now Runs American PoliticsSomething fundamental shifted in American politics, and most people don’t realize it yet.We’re not in...
2025-11-14
25 min
Follow the Power
The Chilling Effect: How Dark Money Turns Elections into Extortion
In my article, “Big Pharma’s Dark Money Network in West Virginia,” we rolled up our sleeves and did the hard work of following the money. We started with a single, misleading political ad and pulled the thread, tracing it from a generically named Super PAC through state and federal databases, right to the doorstep of the dark money nonprofits that serve as the financial intermediaries for powerful corporate interests. We exposed the “how.”Now, it’s time to talk about the “why.”This Substack is reader-supported. To receive new posts and support my work, consider b...
2025-10-22
12 min
Follow the Power
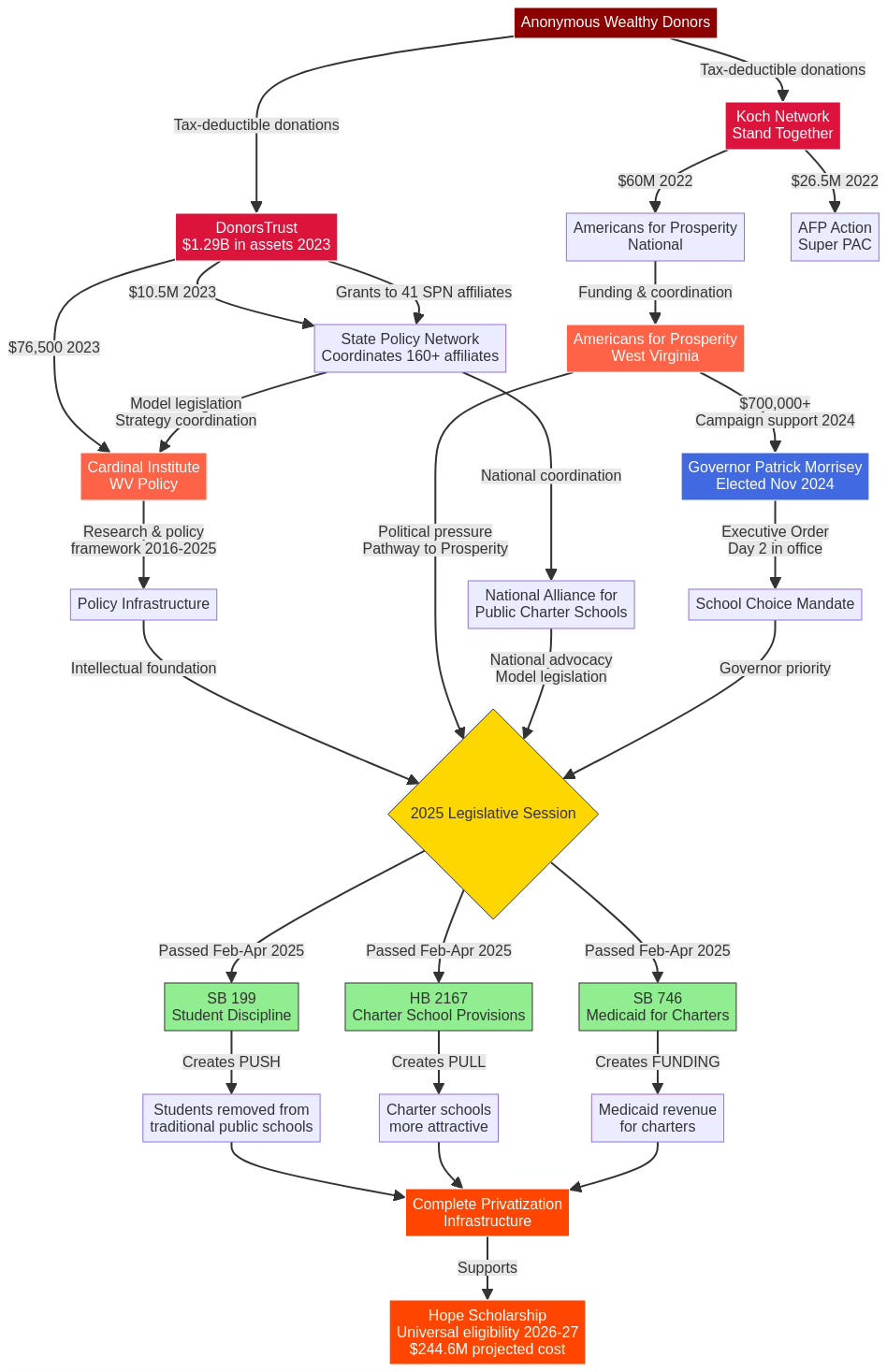
The Perfect Storm: How Dark Money Engineered Three Bills to Dismantle West Virginia's Public Schools
On April 15, 2025, Governor Patrick Morrisey stood in Ripley Elementary School surrounded by fifth-graders and signed Senate Bill 199 into law. The bill’s sponsor, Senator Amy Grady—herself an elementary school teacher—smiled for the cameras. It was a feel-good moment: a teacher-legislator helping other teachers deal with disruptive students.What the cameras didn’t capture was the invisible hand that had been orchestrating this moment for years. Behind the wholesome optics stood a sophisticated network of dark money organizations that had spent nearly a decade engineering the complete transformation of West Virginia’s education system.SB 199 was...
2025-10-12
30 min
Follow the Power
The Political Circus Has Left the Building (And Took Our Patience With It)
Remember when political parties actually stood for different things? When “Republican” and “Democrat” meant something beyond which color tie someone wears while disappointing you?Those days are dead. Murdered. Buried in a shallow grave marked “Thoughts and Prayers.”Here’s what we’ve got instead:Republicans roll up promising “parental rights” and “fiscal responsibility” while schools can’t afford tissues. They’re out here defending your right to have opinions about education while systematically defunding the actual education part.Democrats counter with beautiful speeches about “equity” and “investing in our children” before getting tangled in bureaucrat...
2025-10-11
05 min
Follow the Power
The Koch-ALEC Pipeline: How Dark Money Rigged West Virginia’s Education Market
West Virginia’s Hope Scholarship program, celebrated as the nation’s first “universal” education voucher system, was not a grassroots West Virginia innovation. It was the product of a sophisticated national dark money network connecting the Koch family foundations, ALEC (American Legislative Exchange Council), and donor anonymity organizations like DonorsTrust—a coordinated infrastructure that funnels millions through untraceable channels to state legislators and advocacy groups. Americans for Prosperity The result: a $245 million annual subsidy program WVTreasury that primarily enriches families already in private schools while systematically defunding public education through financial asphyxiation. Americans for ProsperityThe evidence is stark a...
2025-10-09
44 min
Follow the Power
To My Fellow Parents: They're Dismantling Our Schools While We're Too Busy Surviving to Notice
I know you don't have time for this. You're working full-time, shuttling kids to activities, doing homework help at 9 PM, and trying to figure out what the hell a "Hope Scholarship" even is because your neighbor mentioned it at the bus stop and you nodded like you knew.I get it. I'm doing it too.I'm a single-parent with two kids in West Virginia public schools. I work full-time. I have a college degree in public policy analysis and 15+ years of government experience, which is a fancy way of saying I can read policy briefs...
2025-10-04
13 min
Follow the Power
Following the Money: A Practical Guide to Tracking Dark Money in State Politics
State-level politics often fly under the national radar, yet this is where many of the decisions most directly affecting citizens’ daily lives are made—from education funding to environmental regulations to voting laws. It’s also where outside money can have an outsized influence, particularly in smaller states where campaign dollars go further. West Virginia, with its unique political landscape and resource-based economy, provides an instructive case study in how to identify and track the dark money groups attempting to shape state policy.Understanding the Dark Money LandscapeBefore diving into the investigative process, it’s import...
2025-10-03
10 min
Follow the Power
The Fish Can't See the Water
Look, I wasn't planning to become the person who explains why your hospital closed and your kid's school can't afford textbooks while billionaires cosplay as astronauts. (Life comes at you fast when you start paying attention to how power actually works.) But here we are, and George Monbiot just handed us the perfect framework for having the conversations that actually matter.His book "The Invisible Doctrine" does something I've been trying to do for years: it names the thing that's been drowning us while we argue about whether we're swimming correctly.So this series is...
2025-09-06
1h 22
Follow the Power
Stop the Steal... From Taxpayers: Political Parties Need to Fund Their Own Damn Primaries
Alright people, gather 'round the digital water cooler here in West Virginia. Let's talk about something that’s got my goat more than usual this week, and that’s saying something. We’re always hollering about government waste, and rightly so. But there’s a sneaky little drain on our wallets that most people don’t even think twice about: primary elections.Now, I know what you’re thinking. Elections are the bedrock of our democracy, right? Absolutely. But here’s the rub: primary elections? They aren’t exactly for the general public. They’re the political parties deciding w...
2025-08-26
03 min
Follow the Power
How a Stripper Almost Talked Me Out of Vaccinating My Kid (Yes, You Read That Right)
Alright, buckle up, buttercups. It's time for a story that makes even my jaded political heart clench a little. We're going back to the prehistoric era of 2008. I was pregnant, hormones were raging like a California wildfire in August, and the internet was still a Wild West of misinformation.And into this glorious mess waltzed Jenny McCarthy and her damn book, Belly Laughs.Now, before you come at me with pitchforks, yes, I know. Jenny McCarthy. The Playboy Playmate turned actress turned… well, let's just say “purveyor of questionable medical advice.” But back then, in my sle...
2025-08-20
05 min
Follow the Power
The Playbook for Profit: Reinforcing Beliefs and Generating Doubt
My journey into decoding political nonsense has, once again, led me down a rabbit hole I didn't ask for. It started, as these things often do, with a simple research prompt from a friend about a group called the Informed Consent Action Network, or ICAN. My first thought was, "ICAN? Sounds like a super wholesome group that probably knits sweaters for puppies." Boy, was I wrong. Dead wrong.Instead of hand-knit sweaters, what I found was a multi-million dollar political machine that's less about puppies and more about a very particular brand of democratic chaos. Think of...
2025-08-16
07 min
Follow the Power
The Wildest Political Hit Job of 2024 That Nobody's Talking About
The Political Theater Nobody Asked ForPicture this: A political drama where the villain isn't who you'd expect, and the hero emerges from nowhere wielding... campaign finance reports? Welcome to West Virginia's SD-15, where a Senate President just learned that in American politics, no good deed goes unpunished—especially when pharmaceutical interests enter the chat.The Stand for Us PAC just dropped $400,000 to defeat Craig Blair, and their weapon of choice? Claiming he's soft on immigration because he supported the 340B program. If this sounds like a Mad Libs game gone wrong, buckle up—we're abou...
2025-08-13
16 min
Follow the Power
Big Pharma’s Dark Money Network in West Virginia
This article is a response to the statement “West Virginia Public Broadcasting has not been able to trace the expenditures or original donors to this PAC.” From WV Public Broadcasting article “Dark Money Group Targets Local Election In National Initiative To Help Big Pharma”Stand For US After Action MemoStep 1: Start with the AdvertisementEvery investigation begins with the most public-facing piece of evidence: the political communication itself. This could be a television commercial, a glossy mailer that arrives in a voter's mailbox, a targeted digital ad on social media, or a radio sp...
2025-08-11
11 min